片仔癀旗下控股子公司一款“深抗敏专效深养牙膏”因“菌落总数”超标,近日连续两次被国家药监局点名通报。

苏州清馨健康科技有限公司网站展示的产品。资料图片。
1月17日和1月29日,国家药监局发布的通告显示,经天津市药品检验研究院、广西壮族自治区食品药品检验所检验,标示为“制造商:苏州清馨健康科技有限公司(以下简称苏州清馨),出品:漳州片仔癀上海家化口腔护理有限公司(以下简称片仔癀上海家化)”的片仔癀深抗敏专效深养牙膏因“菌落总数”不符合规定,检出值分别为5.7×102CFU/g、7200CFU/g,为限值≤500CFU/g的1.14倍和14倍。
菌落总数是判断化妆品被细菌污染程度的卫生指标,能反映产品在生产过程中是否符合卫生要求。《化妆品安全技术规范》(2015年版)规定眼部化妆品、口唇化妆品和儿童化妆品中菌落总数应≤500(CFU/g或CFU/ml),其他化妆品中菌落总数应≤1000(CFU/g或CFU/ml)。菌落总数不合格还可能与产品包装密封不严、储运条件控制不当等有关,菌落总数超标说明产品的整体卫生状况较差,存在一定安全隐患。
针对上述两次产品不合格的原因,1月30日,片仔癀深抗敏专效深养牙膏出品方片仔癀上海家化方面在接受《中国消费者报》采访时表示,经了解,产品不合格系门店存在产品销售和保存不当操作所致,公司已按要求对该批次在售产品全数召回,并对门店销售人员加强规范培训。
记者梳理发现,两次被国家药监局通报不符合规定化妆品名单的“片仔癀深抗敏专效深养牙膏”为同一批次,抽检样品一次来自“天津市东丽区先锋东路6号东丽万达广场B1006商铺”,一次来自“广西壮族自治区南宁市青秀区中越路8号盛天华府A5号楼52号商铺”,且均为代工产品,生产厂家均为苏州清馨。

片仔癀深抗敏专效深养牙膏。资料图片
天眼查信息显示,苏州清馨成立于2001年,公司经营范围包括研发、生产、销售:牙膏、口腔卫生用品、日用洗涤用品、宾馆旅游用品等,其化妆品生产许可证的许可项目为牙膏单元(牙膏类)。
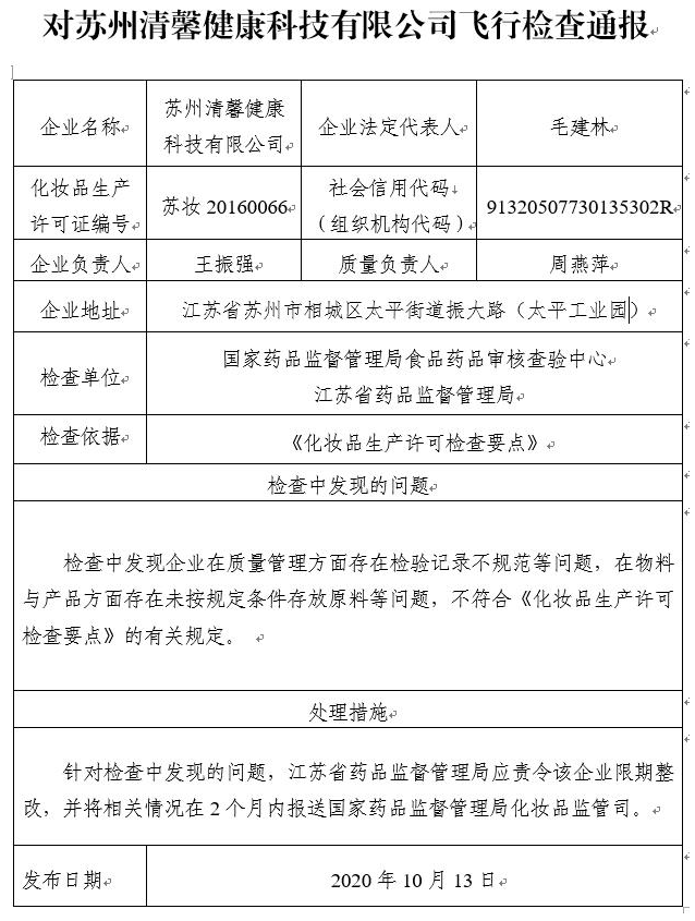
《中国消费者报》记者还了解到,国家药监局2020年10月13日发布的“对苏州清馨健康科技有限公司飞行检查通报”显示,该公司在质量管理方面存在检验记录不规范、在物料与产品方面未按规定条件存放原料等问题,被责令整改。

国家药监局2020年10月13日发布的对苏州清馨的飞行检查通报。资料图片
近日被通报的不合格产品是否与生产厂家的质量控制能力等有关?1月31日,片仔癀上海家化方面再次回复《中国消费者报》记者称,苏州清馨具有30多年牙膏生产经验,通过了ISO和GMPC等质量体系认证,且本批次产品留样经国家相关第三方机构检测,结果为合格。

片仔癀家化网站展示的日化产品。资料图片
记者梳理还发现,片仔癀旗下代工化妆品产品并不是第一次因其产品菌落总数超标被点名。早在2020年4月20日,国家药监局发布的《关于31批次不合格化妆品的通告》中显示,1批次标称福建片仔癀化妆品有限公司委托康柏利科技(苏州)有限公司生产的皇后牌片仔癀保湿滋润蜜,菌落总数检出值为17000CFU/ml。
本文来源:中国消费者报·中国消费网